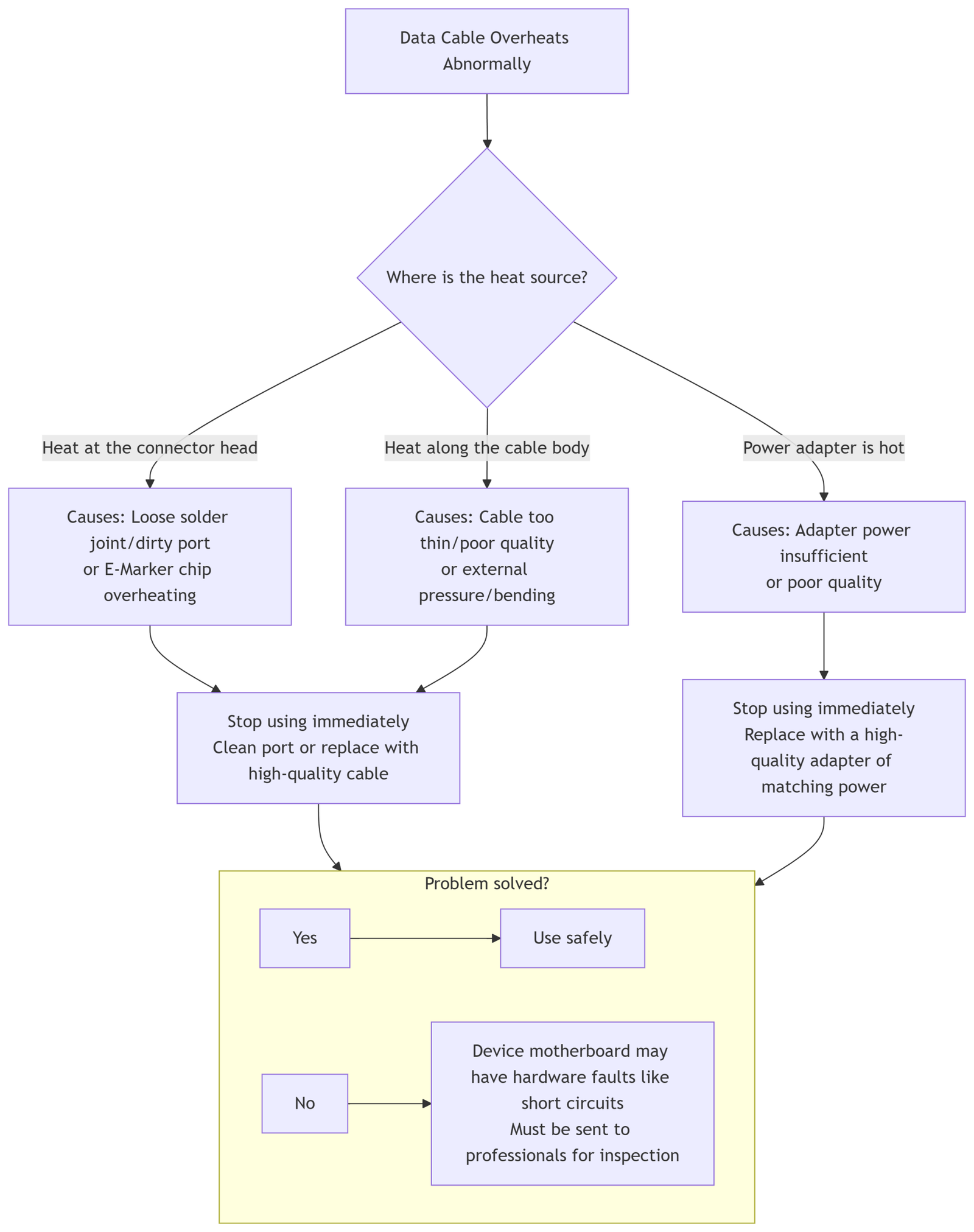
What to do if the data cable gets hot while charging?

You are here:
Go to Top